您好,欢迎来到中国黄金电子招标商务平台

中国黄金博物馆建设项目二期工程

发布日期:

截止时间:

距报名结束

00 00 00 00

正文内容

中国黄金博物馆建设项目二期工程招标公告(第二次)

1.招标条件

本招标项目中国黄金博物馆建设项目期工程(招标编号:CNGZB-2025-1403-01)已由相关部门批准,采购资金来自企业自筹(资金来源),项目出资比例为100%,资金落实情况为已落实,招标人为中国黄金集团夹皮沟矿业有限公司,招标代理机构为:中国黄金集团有限公司集中采购招标中心,项目已具备招标条件,现对该项目进行公开招标

2.项目概况与招标范围

2.1招标人:中国黄金集团夹皮沟矿业有限公司

2.2招标代理机构:中国黄金集团有限公司集中采购招标中心

2.3招标编号:CNGZB-2025-1403-01

2.4工程名称:中国黄金博物馆建设项目期工程

2.5工程地点:吉林省桦甸市夹皮沟镇

2.6计划工期:设计计划开始工作日期:满足计划开工日期要求;计划开始现场施工日期:2025年12月20日,或总监理工程师发出的符合法律规定的开工通知中载明的开始现场施工日期为准计划竣工日期:2026年06月30日前竣工验收,投入使用。

2.7施工质量要求:符合国家现行设计规范发包人要求施工质量标准 合格。

2.8招标内容:

中国黄金博物馆建设项目期工程总承包(EPC)

内容包括:

本项目中国黄金博物馆建设项目期工程总承包(EPC)包括但不限于改造扩建选矿厂参观门厅1000m2、改造办公用房2000m2、地表引水景观渠、隧洞硐口修整、井下典型远端见矿及井下历史展示区井下历史展区工程量:井巷扩刷3278m3 ,井巷新建12669m3,巷道整修550㎡ 。四座主要功能硐室962包括:管理物资配套用房、文化展示长廊区、光影音乐厅、多功能厅)。本项目从开工至竣工验收期间房建工程井下工程及相关配套工程的全部工程总承包服务工作内容。

工程范围:

本次建设范围为

设计部分:二期工程的所有井下工程、地表建筑工程、安装工程、建筑装饰、供配电工程(外部电源接入除外)、展陈(含多媒体)设计及本项目要求的地表引水景观渠、隧洞硐口修整、井下典型远端见矿的方案设计、初步设计、概算编制、安全设施设计、施工图设计。具体包括但不限于方案沟通汇报、方案修改优化、方案专家会、方案规委会、初设评审会、概算评审会、配合完成抗震审查、特殊消防审查、施工图审查、施工图设计交底、图纸会审、后期现场及业主需要的技术服务等

施工部分(含设备采购)包含博物馆二期工程内建设并改造扩建选矿厂参观门厅、改造办公用房及井下历史展示区(不含地表引水景观渠、隧洞硐口修整、井下典型远端见矿)具体包括但不限于:地表建筑工程、安装工程、装饰工程、井下扩刷、新掘、修护、防治水、措施、基础装备、井口房等、井下排水、通风、消防设备及安装、井下装饰、展陈(含多媒体)、轨道小火车等招标文件要求的全部施工内容。

3.投标人资格要求

1)资质要求:

须具有在中华人民共和国境内注册的具有独立法人资格的有效营业执照,且在有效期内,不接受个人和境外独立注册法人机构单独参加

投标人须提供营业执照、税务登记证、组织机构代码证或“三证合一”件(盖章复印件)

③设计方主体设计需具有冶金行业甲级资质或综合设计甲级资质

④施工方需具有矿山工程施工总承包壹级(含壹级)以上资质,并且安全生产许可证均在有效期内,在人员、设备、资金等方面具有相应的施工、采购能力。 提供资质原件扫描件。

项目经理要求有国家注册的矿业工程一级注册建造师资质且建筑工程类中级及以上职称,具有有效的《安全生产考核合格证书》,并且不得同时承担两个及以上项目的项目经理。项目经理须与投标人签有合法有效的劳动合同,能提供投标人为项目经理缴纳至少一年的社会保险的有效证明。项目管理机构及人员:项目管理机构主要人员不得相互兼职,均应当在投标人处注册执业或岗位登记,且社会保险缴费单位应是投标人。

设计负责人要求具备采矿专业及以上技术职称,并具有十年以上相关设计经验,并提供近一年任意一个月的本单位社会保险缴纳证明。

2)业绩要求:

投标人业绩要求:投标人有近三年完工或在建的与本次招标项目类似工程业绩(认定标准近三年施工方:类似矿山工程施工总承包或工程总承包EPC业绩;设计方:类似矿山工程设计业绩或工程总承包(EPC)设计业绩。),并能够提供合同或竣工验收报告。投标人具有履行合同的能力,包括专业、技术能力,资金、设备和其他物质设施状况、管理能力、经验、信誉和相应的工作人员。在设备、人员、资金质量保证、环境保护、管理体系等方面有圆满完成本工程的足够能力。

3)财务要求:

投标人财务状况良好,投标人财务状况良好,须提供近三年(2022年、2023年、2024年)经会计师事务所或审计机构审计的财务审计报告(若成立不足3年,则提供成立至今的财务审计报告),且包括财务审计报告签字页、资产负债表、现金流量表、利润表的复印件,无需提供审计报告附注。

4)信誉要求:

处于被责令停业、投标资格被取消、财产被接管、冻结、破产状态

②最近三年内未有骗取中标或严重违约或重大工程质量问题。

③未被列入中国黄金集团公司“黑名单”且处于制裁期。

④未被市场监督管理部门在国家企业信用信息公示系统中列入严重违法失信企业名单。

⑤未被最高人民法院在“信用中国”网站(www.creditchina.gov.cn)中列入失信被执行人名单。

⑥投标人需提供参加投标活动前三年内在经营活动中没有重大违法记录的书面声明书(须在投标文件中附复印件加盖单位公章。)

5)本次招标接受联合体投标

 ① 联合体成员不得超过家单位,签订联合体投标协议书,明确联合体牵头人(由施工单位牵头组成联合体)和各方权利义务,并承诺就中标项目向招标人承担连带责任;

② 联合体各方不得再以自己的名义单独或参加其他联合体在同一项目中投标,否则各相关投标均无效,组成联合体递交投标文件之后其成员不得更换

③ 联合体各成员都应满足投标人(1)①、②;(3);(4)资质要求。其中施工方应满足投标人1)④资质要求及业绩有关要求;设计方应满足投标人1)③资质要求及业绩有关要求。

6)分包:经业主允许的非主体工程项目部分分包(如展陈(含多媒体)等工程)

7)资格审查方式:资格后审(资质文件由评标委员会在开标时进行审查)。

4.招标文件的获取

4.1标书费:本招标文件售价500元,售后不退,通过网上汇款方式购买招标文件,需用投标人单位账户汇款,不接受个人账户汇款,汇款备注中应填写报名项目编号。第一次招标失败的项目若重新招标,已缴纳过标书费及投标保证金的潜在投标人无须重复缴纳费用。

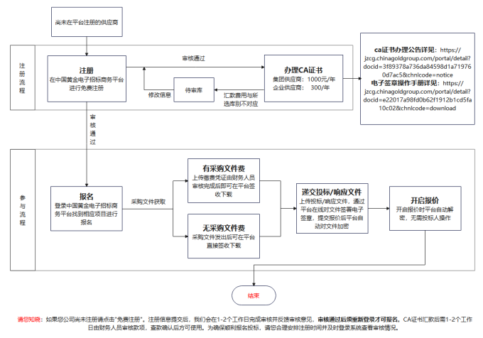
4.2报名方式:凡有意参加投标者,请于2025124日下午1600时前(北京时间)进行注册报名。

已注册的供应商登陆中国黄金电子招标商务平台(https//jzcg.chinagoldgroup.com/ )进行报名。

未注册的供应商须先申请注册,注册审核通过后方可报名,请合理安排注册时间并及时登录平台查看审核状态

注册及审核存在疑问请致电刘经理010-51323715

4.3招标文件获取方式:投标人报名(报名时需上传付款凭证,付款凭证必须注明招标编号)报名且付款成功,经标书费收款审核人员审核后投标人可在平台自行下载招标文件。(标书费收款审核人员杨经理010-51323719)。

4.4 CA证书购买:

供应商在中国黄金集团有限公司电子招标商务平台上传的资格申请文件、投标文件及响应文件等,均须使用平台专用CA进行签署,未按规定使用有效CA证书签署导致文件无法上传、被认定无效、无法参加采购活动的,相关责任由供应商自行承担。

CA证书办理及使用方法详见平台首页《关于升级中国黄金集团电子招标商务平台CA证书的公告》https://jzcg.chinagoldgroup.com/portal/detail?docid=3f89378a736da84598d1a719760d7ac5&chnlcode=notice以及操作手册(https://jzcg.chinagoldgroup.com/portal/detail?docid=e22017a98fd0b62f1912b1cd5fa10c02&chnlcode=download)。

参与本次招标的投标人须办理集团供应商级CA证书(费用:1000//年)

CA办理的相关问题请致电刘经理010-51323715

5.投标文件的递交

5.1投标文件递交截止时间:202512221330时(北京时间),投标人应在投标截止时间前通过中国黄金集团有限公司电子招标商务平台递交电子投标文件,逾期送达的投标文件,电子招标商务平台将予以拒收。

5.2开标形式:远程开标。   

开标地点:中国黄金集团有限公司电子招标商务平台。

开标时间:202512221330时(北京时间)。

5.3投标人不足三家时,招标人另行组织采购。

6.发布公告的媒介

本次招标公告同时在中国招标投标公共服务平台(http://www.cebpubservice.com/)、中国黄金集团有限公司电子招标商务平台(https://jzcg.chinagoldgroup.com/)。

7.联系方式

构:  中国黄金集团有限公司集中采购招标中心

址:  北京市顺义区李桥镇鑫桥中路1号院中金科创基地1号楼

    人:  李先生

      话:  010-51323731

      箱:  liyex@chinagoldgroup.com

电子招标商务平台操作及技术问题可咨询:张经理010-51323713

供应商注册及CA办理相关问题可咨询:刘经理010-51323715

标书费、保证金审核人:杨经理 010-51323719

标书费发票开具联系人:李经理 010-51323727

保证金退款查询:薛经理 010-51323739

8. 标书费汇款账户信息

本项目的招标文件费用、CA证书费用、保证金、中标服务费等款项均汇入以下账号(需使用投标人单位账户汇款,不接受个人账户汇款)。汇款时请务必注明所参与项目的招标编号及用途,否则因款项用途不明导致的后果由供应商自行承担。

   名:中国黄金集团(上海)贸易有限公司

开户银行:中国工商银行世博支行

   号:1001 3206 1910 0020 478

   号:1022  9003  2062

招标文件费用发票仅提供增值税电子专用发票,将于项目结束后按采购编号顺序统一开具,并发至供应商注册时预留的电子邮箱,请供应商自行登录邮箱下载、打印发票

9.行政监督管理部门

潜在投标人及其他利害关系人有在法定时限内行使异议或者投诉的权利。

异议受理的联系方式:

人:王经理

联系电话:010-51323734

电子邮箱:wangk@chinagoldgroup.com

本项目行政监督部门联系方式:

人:吕经理

联系电话:010-56353581

 

 

中国黄金集团有限公司集中采购招标中心






报名流程图.png





地址:北京市顺义区机场东路2号国家地理信息科技产业园中金科创基地1号楼6层

     邮编:101300